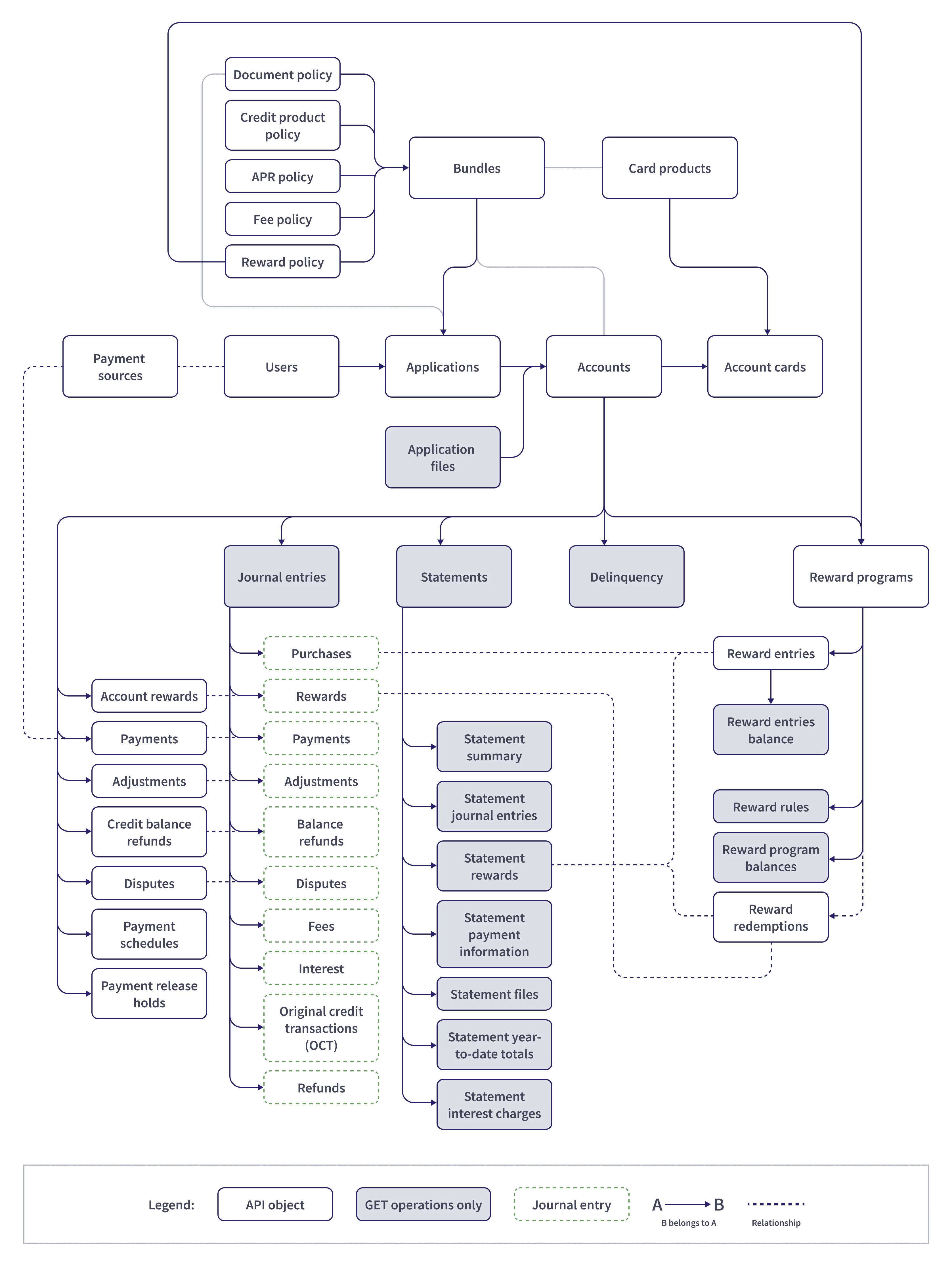
Credit resource relationships
The diagram below summarizes the relationships among credit-related Core API resources.
Use this page to gain a heightened understanding of how credit-related components on the Marqeta platform are interrelated and maximize your use of its features.

Related topics
Credit OverviewAbout Credit Account StatementsAbout Credit AccountsCredit StatementsCredit Ledger Entries